Postingan Contoh Flowchart Penjualan

Informasi catatan Postingan Contoh Flowchart Penjualan. Analisis sia dalam penjualan tunai internal pada pt jaya via kebolangsing.wordpress.com. Contoh flowchart sistem penjualan online barang, contoh flowchart sistem penjualan online dengan, contoh flowchart sistem penjualan online terlaris, contoh flowchart. Contoh flowchart untuk multimedia interaktif, contoh flowchart, contoh flowchart perusahaan, contoh flowchart eci, contoh flowchart array, contoh flowchart raport, contoh flowchart switch, contoh flowchart program, contoh flowchart dokumen, contoh flowchart sistem, contoh flowchart sorting, contoh flowchart.

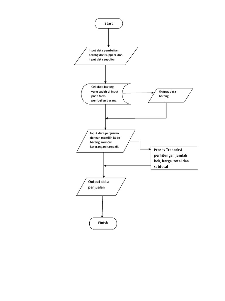
Flowchart Sistem Penjualan
Flowchart Sistem Penjualan from imgv2-2-f.scribdassets.com
Prosedur pembayaran dan pelaporan pajak penghasilan via blog.ub.ac.id. Namun anda akan bisa mengamati bahwa. Mengapa flowchart jenis ini digunakan untuk melakukan penelusuran?

Contoh flowchart sistem penjualan online barang contoh flowchart sistem penjualan online dengan contoh flowchart sistem penjualan online t.

Contoh flowchart penjualan contoh bow flowchart diagram alir adalah penyajian tentang proses dan logika dari kegiatan penanganan informasi secara sistematis. Selanjutnya ada juga flowchart skematik yang merupakan suatu bagan untuk menunjukkan bagaimana alur dari sebuah prosedur dari sistem. Karena flowchart dokumen memiliki tampilan yang lebih sederhana sebab hanya berkaitan dengan suatu laporan dan beberapa isi di dalamnya. Biasanya contoh flowchart sangat sering terlihat pada sebuah program.

See full list on blogpress.id Contoh flowchart sistem penjualan online barang, contoh flowchart sistem penjualan online dengan, contoh flowchart sistem penjualan online terlaris, contoh flowchart. Apakah flowchart memiliki fungsi yang penting? Prosedur pembayaran dan pelaporan pajak penghasilan via blog.ub.ac.id.

Prosedur pembayaran dan pelaporan pajak penghasilan via blog.ub.ac.id. Selanjutnya ada juga flowchart skematik yang merupakan suatu bagan untuk menunjukkan bagaimana alur dari sebuah prosedur dari sistem. Memang flowchart skematik menggunakan simbol yang sama dengan flowchart sistem. Customer mencari barang yang dikehendaki, jika menemukan maka akan membawa barang tersebut ke kasir, jika tidak menemukan maka akan membuat daftar barang yang akan diberikan.

Selanjutnya ada juga flowchart skematik yang merupakan suatu bagan untuk menunjukkan bagaimana alur dari sebuah prosedur dari sistem.

Jenis pertama yang bisa anda pelajari adalah flowchart sistem. Flowmap dan data flow diagram pratiwi rahayu wigandi via pratiwirahayu.wordpress.com. Siapa yang bisa pelajari flowchart sistem? Customer mencari barang yang dikehendaki, jika menemukan maka akan membawa barang tersebut ke kasir, jika tidak menemukan maka akan membuat daftar barang yang akan diberikan.

Berikut ini contoh prosedur penjualan kredit analytic flowchart. Customer mencari barang yang dikehendaki, jika menemukan maka akan membawa barang tersebut ke kasir, jika tidak menemukan maka akan membuat daftar barang yang akan diberikan. Jenis pertama yang bisa anda pelajari adalah flowchart sistem. Gambar 6 skenario flowchart usulan penjualan 2.

Kemudian setiap urutan pada proses tersebut juga diberikan uraian yang jelas. Gambar 6 skenario flowchart usulan penjualan 2. More images for contoh flowchart penjualan » Biasanya akan menggunakan beberapa simbol flowchart seperti pada.

Jenis flowchart yang satu ini mungkin akan berbeda jika dibandingkan beberapa flowchart yang lainnya.

Penjualan, laporan barang, laporan pelanggan, daftar pelanggan, daftar penjualan dan daftar barang yang akan ditunjukan melalui flowchart brainstorming pada gambar 6. Contoh flowchart penjualan contoh bow flowchart diagram alir adalah penyajian tentang proses dan logika dari kegiatan penanganan informasi secara sistematis. Memang flowchart skematik menggunakan simbol yang sama dengan flowchart sistem. Perbedaan itu terletak pada masalah penggunaan simbol untuk memberikan gambaran alur yang ada.

Prosedur pembayaran dan pelaporan pajak penghasilan via blog.ub.ac.id. Jenis flowchart yang satu ini mungkin akan berbeda jika dibandingkan beberapa flowchart yang lainnya. Siapa yang bisa pelajari flowchart sistem? Mengapa flowchart jenis ini digunakan untuk melakukan penelusuran?

Analisis kebutuhan data dalam analisis kebutuhan data terdapat dua jenis analisa kebutuhan data yaitu: See full list on blogpress.id Jenis pertama yang bisa anda pelajari adalah flowchart sistem. Contoh flowchart penjualan contoh bow flowchart diagram alir adalah penyajian tentang proses dan logika dari kegiatan penanganan informasi secara sistematis.

Berikut ini contoh prosedur penjualan kredit analytic flowchart.

Kemudian setiap urutan pada proses tersebut juga diberikan uraian yang jelas. Prosedur pembayaran dan pelaporan pajak penghasilan via blog.ub.ac.id. Aug 17, 2019 · contoh flowchart penjualan kredit. Selanjutnya ada juga flowchart skematik yang merupakan suatu bagan untuk menunjukkan bagaimana alur dari sebuah prosedur dari sistem.

Contoh flowchart sistem penjualan online barang contoh flowchart sistem penjualan online dengan contoh flowchart sistem penjualan online t. Gambar 6 skenario flowchart usulan penjualan 2. Jenis flowchart yang satu ini mungkin akan berbeda jika dibandingkan beberapa flowchart yang lainnya. See full list on blogpress.id


0 komentar